This post describes the design and construction of a 3-channel, 30 watts per channel, audio amplifier. Although my amp incorporates two antique HY60 power modules, construction details are given for construction using the modern TDA2050A, capable of yielding 32 watts. The amplifier is intended to be used as a Leslie Speaker Emulation driver unit, delivering power into a 3-phase speaker system, the construction of which which will form a companion post, together with a PIC microcontroller control system, also described in a separate post.
Original article posted on joebrown.org.uk around 2010

Companion posts are as follows:
- The Brute: A 3-channel Audio Amplifier For Leslie Speaker Emulation. (this post)
- Treslie: 3-Phase Leslie Speaker System.
- LEMS: Leslie Emulation Control System using PIC Microcontroller (18F26K20) on Pequeno board, (Arduino-alike) and 3 DACs.
Updated 29th January 2014.
You may also be interested in this: MIDIGEN – A (belated) LEMS postscript
Why The Brute?
The introduction of the power transistor some forty-odd years ago heralded the demise of valve(tube) amplifiers – at least for everyday amplification. Unlike it’s thermionic cousin however, the transistor proved to be almost totally intolerant of heat, suffering from thermal runaway which if not checked resulted in early demise. Great ugly heatsinks started appearing on the back of amplifiers – the only manifestation of activity in what was otherwise (and still is) a boring, banal box, with little to distinguish one manufacturer’s efforts from another.
Around the same time, Gateshead Town Council cleared away large areas of pre-war (yes, 1st World War) housing, and built in it’s place great ugly blocks of flats, some of which, in an effort to hide their dullness and banality, were ‘rusticised’ by arranging to have bruised concrete ridges running vertically up the walls – not a little unlike the heatsinks on the amplifiers.
A little while ago (when this article was first posted), I received a gift of two HY60 power-amp units from a good friend, and decided to incorporate these into my Leslie speaker emulation system. I could have followed common practise and hidden the black fins on the rear of a cabinet, but decided to make a feature of these. Together with the use of a two-tiered structure, built using heavy slabs of Beech and Brass panels, I have tried to create a (back-handed) tribute to the Brutalist architecture of the age in which the HY60s were conceived.
That the result is somewhat ugly, there is no doubt, but it is also functional, the vertical construction resulting in a strong chimney effect which results in a natural flow of air both around the power transformer and up through the amplifier heatsink fins. The latter do get warm at full power, but show no signs of suffering as a result, and no fans were deemed necessary.
Since I needed 3 amplifier units in total, I purchased a similar-sized heatsink and built the 3rd amplifier using a modern integrated power amplifier – the TDA2050A.
The Shape
The shape of the amplifier apes that of the loudspeaker system, which is a ‘squashed’ hexagon thus:

The dimensions are reduced so that the power transformer and reservoir capacitors are accomodated, and the small sides of the irregular hexagon are roughly equal to the width of the heatsinks. (2.4 inches/62mm) This results in the long sides being just a little under 6 inches/150mm in length. The central dividing lines in the above drawing should be ignored, as these are not used in the amplifier unit.
Photographs of construction and the completed unit.
Unlike previous posts, I’ve confined most of the photos taken during construction to a separate post: Construction Photos
If you are considering building something similar, a glance through these should clarify my remarks regarding ventilation above.
The HY60
If you are the proud possessor of a number of HY60 (or equivalent) units, then by all means use these. I incorporated two of these into my design, using the recommended PSU of +24v, -24v, and followed the circuit schematic given in the HY60 datasheet, which I’ve linked below: HY30P.HY60.HY6060
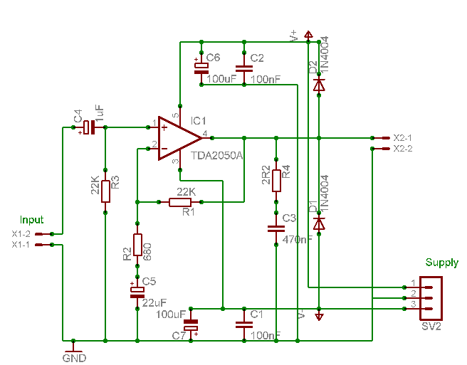
The TDA2050
A link to the TDA2050 datasheet is here:
TDA2050
My schematic varies little from that in the datasheet:

Exports from the Eagle project of the component and foil sides of the PCB will be provided later, when time permits, together with the Eagle project files.
The power supply is simple – but large! I used a 225watt Toroidal transformer and two sets of 3 X 6800uF electrolytics. No PCB was used and the schematic is given below:

Construction
I roughed out the irregular hexagon Beech slabs using a power jigsaw, then finished the outside profiles using a high-speed router. The transformer pan cut-out was done with the power jigsaw, as was the hexagonal cut-out on the amplifier support slab. (middle-tier)
The Brass panels on the PSU are held in place in saw-cuts in the base slab done with a small circular saw (1.25 inch diameter) fitted in a small power drill. These panels fit into somewhat wider slots in the base of the middle-tier, which were cut using a small router bit fitted in the chuck of my smallest milling machine. The ventilation slots for the power amps were cut in the middle-tier, with a slightly larger router on the same machine. Using the X-Y table on the milling machine gives precise control over the cuts, resulting in a more accurate and neater cut than that obtained using a hand-held router.
Careful examination of the photos of the amplifier will reveal that the heatsink on the HY60 near-clone I built using the TDA2050A is slightly shorter than that on the original HY60s. I placed this unit at the rear of the amplifier, and the gap provides adequate space for a free-flow of air up the inside of the amplifier. No slots were cut in the bottom-side of the top slab, this is lined up and held firmly in place with three large woodscrews driven through the middle-tier upwards. The PSU is fastened to the middle-tier slab in a similar manner.
Safety should be paramount where mains voltages are concerned, and each Brass panel is connected with stoutish insulated wire to the brass panel on the PSU to which the Earth from the mains supply is connected. This was then connected via a 100 ohm resistor to the 0v line of the PSU. A similar wire connected to the transformer pan base is also connected to Earth.
For the 0v line on the PSU I used a small-diameter brass bar, which allows connections from the amplifier at any point in 360 degs. The +ve and -ve connections were done using reasonably heavy (10 amp) insulated wire. Look carefully at my photos of the PSU and you will see that a change of mind resulted in me cross-connecting colours on the capacitors, so that I ended up with a RED -ve wire and a BLUE +ve wire – don’t do this at home!
To have fitted two 20,000uF capacitors would have resulted in a larger case, so I substituted these for two sets of 3 X 6800uF, and sited these by drilling receptacles in the base slab using a Forstner bit. The bridge rectifier is fastened to one of the small Brass panels using a little silicone grease to aid cooling. Note that I made the transformer pan cut-out slightly larger than the Tx itself, to allow for the free flow of air around the periphery, via holes drilled in the pan base. The transformer (which I bought from RS components) came without a fitting kit (I had assumed this was included). I improvised bottom and top gaskets cut from a cheap silcone heat mat, and the top fixing plate from 22 gauge Aluminium.
Finally, the unit sits on three feet approximately 12mm high, to allow for the free passage of air up through the ventilation holes in the base plate of the transformer pan. I made these from ABS, but similar feet are available commercially. These sit in receptacles drilled in the bottom of the base slab and were glued using a latex-based adhesive.
Overrated PSU?
Yes, it is, but deliberately so. I wanted the facility to extend/expand the unit either to more channels and/or greater power, hence the over-specced transformer used.
Suppliers:
[ The following information was true back in 2010 ]
I purchased the transformer from: RS Components here: http://uk.rs-online.com/web/. The stock number being 6719038 (Toroidal transformer, 225VA 2X18V).
A similar unit is available from ESR here: http://www.esr.co.uk/. Stock number 328-018 (Toroidal Transformer 225VA 0 – 18, 0 – 18 (22518))
ESR can also supply the TDA2050s, as well as the PCB laminate etc., and all other electronic components.
The heatsink I used was also from RS. and the stock number for this is: 1898066 (Heatsink SK100 37.5 SA)





































